万象城娱乐awc线路
欢迎访问本网站!
搜索
学校主页
Toggle navigation
首页
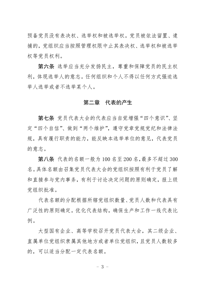
部门简介
组织科
干部科
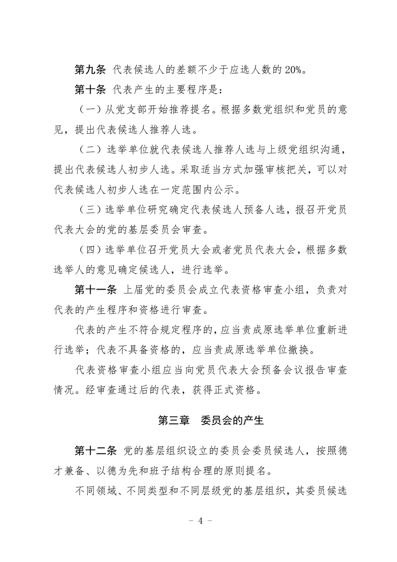
考核科
人事科
重要通知
工作动态
政策法规
组织科
人事科
服务大厅
下载中心
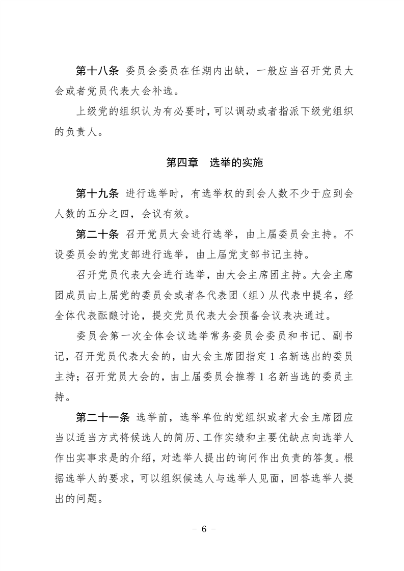
服务指南
学习园地
建党100周年
首页
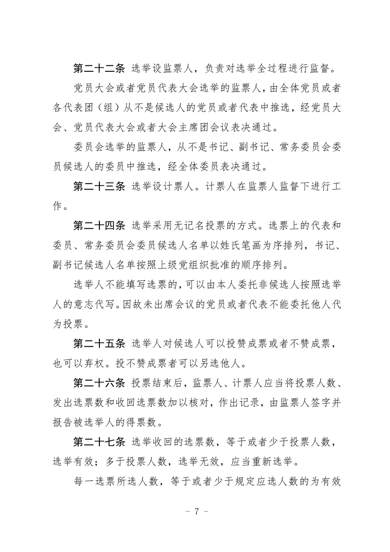
部门简介
重要通知
工作动态
政策法规
服务大厅
学习园地
首页
>
政策法规
>
组织科
中共中央印发《中国共产党基层组织选举工作条例》
日期:2021-04-06 16:14:32 发布人:admin7 浏览量:
63
操作>>
核发:admin7
点击数:63
【
收藏本页
】
上一篇:
中国共产党章程...
下一篇:
中国共产党发展党员工...
返回首页
关闭页面
分享到
相关链接